Mạch đo tốc độ động cơ Encoder hiển thị lên LCD1602

Chào mừng các bạn đã đến với Góc Học Tập của Linh kiện điện tử 3M
Hôm nay mình sẽ giới thiệu với các bạn mạch đo tốc độ động cơ Encoder và hiển thị lên LCD 1602. Trong mạch này thì có sử dụng VĐK Atmega 16 là CPU để điểu khiển chính các hoạt động của nó, trên mạch có thêm 4 phím nhấn để thực hiện các chức năng Quay Thuận-Nghịch, Tăng-Giảm tốc độ động cơ
Mạch này có sử dụng IC L298 để điều khiển các hoạt động của động cơ Encoder trực tiếp giúp các bạn tiếp kiệm được tiền mua thêm Module L298 và tiết kiệm tối đa diện tích bố cục mạch để lắp ráp đóng hộp.
I Chuẩn bị
| TÊN LINH KIỆN | SỐ LƯỢNG |
| Jack DC 5.5x2.1mm | 1 |
| L7805CV TO-220 | 1 |
| Tụ hóa 1000uF/16V | 2 |
| Trở băng 5 chân 1K | 1 |
| Jump đực đơn 2.54mm | 1 |
| LED xanh dương đục 3mm | 2 |
| ATmega16 DIP40 | 1 |
| Biến trở tam giác 102 | 1 |
| Jump cái đơn 2.54mm | 2 |
| Thạch anh 8MHz cắm | 1 |
| Nút nhấn 2P | 5 |
| LCD 1602 5V | 1 |
| IDE 10 đực thẳng | 1 |
| Đế IC DIP40 | 2 |
| Diode 1N5822 cắm | 4 |
| L298 cắm | 1 |
| Tản nhiệt L298 | 1 |
| Động cơ encoder 334 xung mini | 1 |
- Các dụng cụ cần thiết để làm mạch in :
-
Đầu tiên để làm mạch in các bạn cần chuẩn bị dụng cụ làm mạch in: Bột sắt hoặc Muối ăn mòn, Giấy in mạch, Phíp đồng, Bút tô mạch và Bàn là rồi đến bộ khoan mạch là cuối cùng nhé. (Đến mua linh kiện trực tiếp ở cửa hàng các bạn sẽ được IN MẠCH MIỄN PHÍ và NẠP CODE FREE nhé)
-
Sau khi làm xong mạch in các bạn sẽ bắt đầu hàn mạch nhé và dụng cụ hàn mạch gồm: Máy hàn và thiếc hàn. ( Loại máy hàn giá tốt khuyên dùng cho các bạn sinh viên - Giá hợp túi tiền nhé: No.907 60W )
II Sơ đồ nguyên lí:
Link download FULL Mạch In & CODE: Tại đây
----- Sơ Đồ Nguyên Lí:

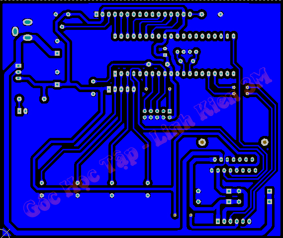
-----Hình ảnh mạch in trên Alitium:


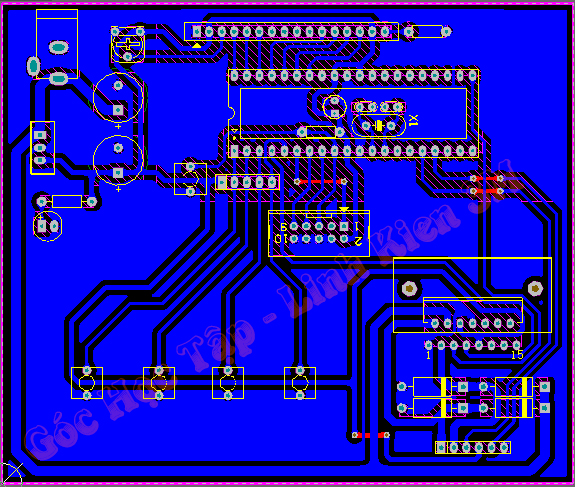
----- Sơ đồ 3D lắp ráp linh kiện:



Link download FULL Mạch In & CODE: Tại đây
Mọi thắc mắc các bạn có thể liên hệ tới bộ phận kĩ thuật của chúng tôi qua Hotline: 024.6659.4242
Linh kiện điện tử 3M Chúc các bạn thành công với dự án của mình nhé!
Bonnie Trả lời
20/06/2022Фильмы смотреть онлайн скачать.. Хотя тор любовь и гром смотреть лордфильм. Просмотр телеканала в режиме онлайн.