Mạch điều khiển nhiệt độ ON/OFF tự động - VĐK AT Mega 8
Chào mừng các bạn đã đến với Góc Học Tập của Linh kiện điện tử 3M. Tiếp tục chia sẻ các sản phẩm đồ án hay thì hôm nay sẽ là 1 sản phẩm mới, mạch đóng ngắt nhiệt độ tự động dùng VĐK họ AVR và cảm biến nhiệt độ LM35 sẽ là 1 ứng dụng hay cho các thiết bị máy móc như: Máy ấp trứng, Máy sấy hoa quả, Máy sấy khô quần áo ....
Mạch sử dụng nguồn 5V-1A và VĐK AT Mega 8A là CPU chính để điều khiển toàn bộ mạch hoạt động.
Giới thiệu qua vậy thôi bây giờ tôi sẽ đi vào cách làm chính cho các bạn tham khảo nhé
I Chuẩn bị
List Linh Kiện:
- Các dụng cụ cần thiết:
-
Đầu tiên để làm mạch in các bạn cần chuẩn bị dụng cụ làm mạch in: Bột sắt hoặc Muối ăn mòn, Giấy in mạch, Phíp đồng, Bút tô mạch và Bàn là rồi đến bộ khoan mạch là cuối cùng nhé. (Đến mua linh kiện trực tiếp ở cửa hàng các bạn sẽ được IN MẠCH MIỄN PHÍ và NẠP CODE FREE nhé)
-
Sau khi làm xong mạch in các bạn sẽ bắt đầu hàn mạch nhé và dụng cụ hàn mạch gồm: Máy hàn và thiếc hàn. ( Loại máy hàn giá tốt khuyên dùng cho các bạn sinh viên - Giá hợp túi tiền nhé: No.907 60W )
II Sơ đồ nguyên lí:
Link download FULL Mạch In & CODE: Tại đây
----- Sơ Đồ Nguyên Lí:

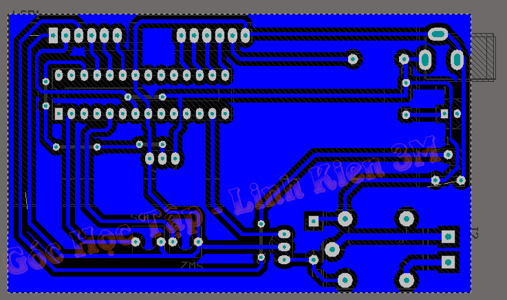
-----Hình ảnh mạch in trên Alitium:


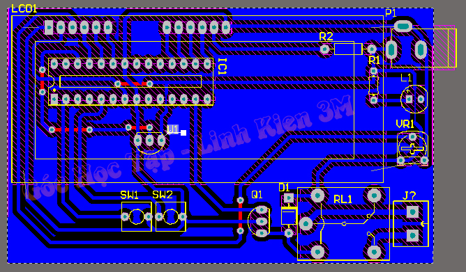
----- Sơ đồ 3D lắp ráp linh kiện:



Link download FULL Mạch In & CODE: Tại đây
Mọi thắc mắc các bạn có thể liên hệ tới bộ phận kĩ thuật của chúng tôi qua Hotline: 024.6659.4242
Linh kiện điện tử 3M Chúc các bạn thành công với dự án của mình nhé!
Lê Văn Thịnh Trả lời
12/08/2018Ad cho em hỏi với ạ.Mạch khống chế nhiệt độ này thì fuse bit khi nạp cho ic atmega 8 là chọn thạch anh nó bảo nhiêu MHz vậy.