Âm Ly Kỹ Thuật Số TPA3116D2 Cổng AV sử dụng 2 chip khuếch đại lớp DTPA3116 cho ngõ ra 2 kênh L – R và 1 kênh Sub với công suất 50W mỗi kênh L – R và 100W kênh Sub. Mạch được thiết kế với 2 ngõ vào, 1 ngõ cổng AV và 1 header 3 pin (L-GND-R).

Âm Ly Kỹ Thuật Số TPA3116D2

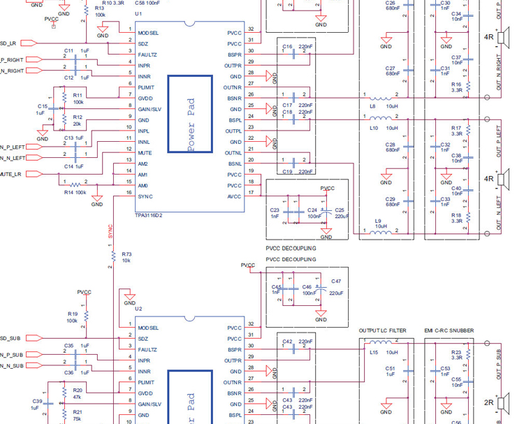
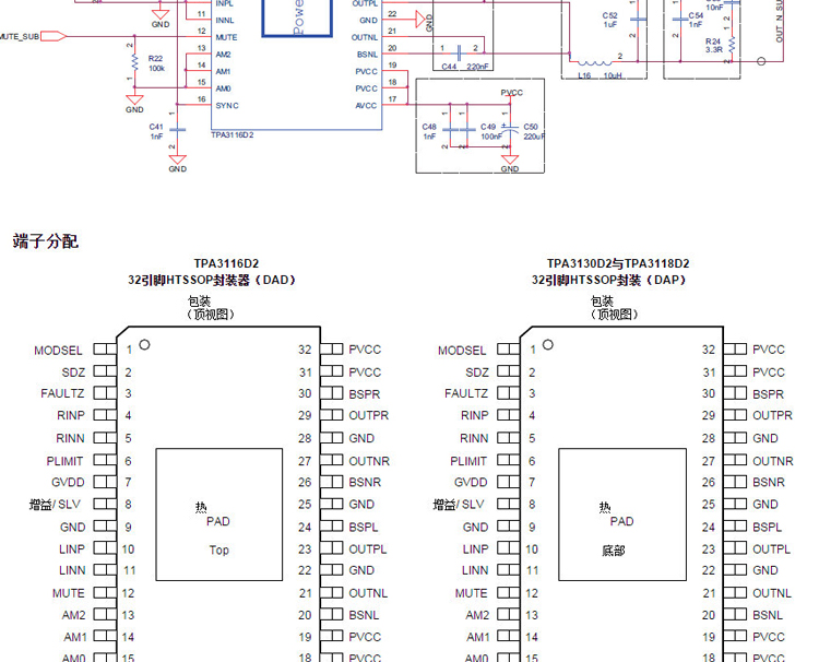
Sơ Đồ Kết Nối Âm Ly Kỹ Thuật Số TPA3116D2

Mặt Sau Âm Ly Kỹ Thuật Số TPA3116D2



Chế độ bảo hành
Chế độ bảo hành sản phẩm của Linh Kiện Điện Tử 3M
Bảo đảm chất lượng
Sản phẩm được Test, dán Tem trước khi được đóng gói Kĩ Càng gửi cho Quý Khách
Cước vận chuyển
Cước vận chuyển được tự động đồng bộ đơn vị vận chuyển, Sản phẩm phát ngay trong ngày. Hỗ trợ đơn hàng: 0865.853.416
Hỗ trợ kỹ thuật
Tư vấn kĩ thuật: 0865.853.416 Khi khách hàng gặp khó khăn trong quá trình sử dụng