Tình trạng: Mới 100%
Xuất xứ: China
Bảo đảm chất lượng
Giao hàng toàn quốc
Các DRV8825 bước điều khiển động cơ tấm hãng TI DRV8825 vi lưỡng cực ổ đĩa động cơ bước là một bước đột phá. Các module có một pinout và giao diện với A4988 bước sóng mang điều khiển động cơ của chúng tôi là gần như giống nhau, do đó nó có thể được sử dụng như là một hiệu suất cao trình đơn thả xuống nhiều tấm thay thế trong nhiều ứng dụng. DRV8825 có thể điều chỉnh hiện tại giới hạn, quá dòng và quá nhiệt bảo vệ, sáu vi độ phân giải (xuống còn 1/32 bước). Nó sử dụng 8,2-45 V, có thể cung cấp lên đến khoảng 1,5 mỗi giai đoạn không có tản nhiệt hoặc buộc không khí lưu lượng (đánh giá lên đến 2,2 khối lượng đã đủ làm mát bổ sung).

Thông Số Kỹ Thuật:

1. Một đơn giản bước và điều khiển hướng giao diện
2. Sáu nghị quyết bước khác nhau: bước đầy đủ, nửa bước, 1/4-bước 1/8-bước 1/16-STEP, 1/32-STEP.
Giao diện trực tiếp với 3.CAN 3,3 V và 5 V hệ thống
4. quá nhiệt độ nhiệt tắt máy, tắt máy quá dòng, thấp áp khóa
5. ngắn xuống mặt đất ngắn mạch bảo vệ tải
6,4 lớp 2 oz đồng trên PCB, để cải thiện tản nhiệt
7. hàn trần sau một IC điều khiển pad mặt đất trên dưới cùng của bảng mạch in
8. kích thước module, pin và giao diện phù hợp với A4988 bước sóng mang điều khiển động cơ bằng nhiều cách
9. kiểm soát hiện điều chỉnh cho phép bạn thiết lập một Potentiometer, cho phép bạn sử dụng các bước vào điện áp định mức của động cơ hay hơn, để đạt được một sản lượng tối đa tốc độ bước cao hơn hiện
kiểm soát 10 thớt thông minh tự động chọn đúng chế độ hiện hành phân rã (nhanh hay chậm phân hủy phân rã)
11. tối đa 45 V cung cấp điện áp
12. điều chỉnh điện áp tích hợp (cần bất kỳ nguồn cung cấp điện áp logic bên ngoài)

Sơ đồ kết nối

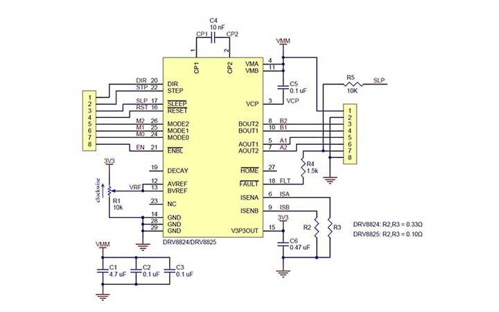
Sơ đồ nguyên lý
Chế độ bảo hành
Chế độ bảo hành sản phẩm của Linh Kiện Điện Tử 3M
Bảo đảm chất lượng
Sản phẩm được Test, dán Tem trước khi được đóng gói Kĩ Càng gửi cho Quý Khách
Cước vận chuyển
Cước vận chuyển được tự động đồng bộ đơn vị vận chuyển, Sản phẩm phát ngay trong ngày. Hỗ trợ đơn hàng: 0865.853.416
Hỗ trợ kỹ thuật
Tư vấn kĩ thuật: 0865.853.416 Khi khách hàng gặp khó khăn trong quá trình sử dụng